Labornetzteil

Analogteil mit LM317HVT zur Strombegrenzung und Spannungsregelung

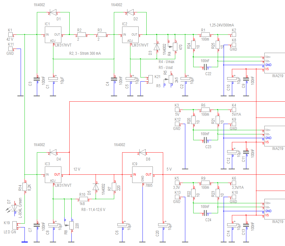
Im oberen Zweig sorgen zwei Stück LM317HVT für eine Strombegrenzung und Spannungsregelung der 42 V des Schaltnetzteilmoduls. Die HVT-Version ist eine Variante des üblichen Linearreglers LM317, allerdings mit maximaler Eingangsspannung von 60 Volt. IC1 ist beschaltet zur Strombegrenzung. Die Widerstände R2 und R3 sorgen für eine Strombegrenzung auf ca. 300 mA. Der 2. Regler IC2 stellt eine mittels Potentiometer R5 einstellbare Spannung von 1,25 bis 24 Volt bereit. Die maximale Ausgangsspannung wird durch das Trimmpotentiometer R4 eingestellt. Als höchste Spannung wurden 24 V gewählt, weil die Strom-/Spannungsmonitore INA219 als Differenzeingangsspannung nur 26 V verkraften. Die Messung des Ausgangsstromes erfolgt über dem Shunt R1 von 0,1 Ohm.

Stromlaufplan Analogteil

IC3, ebenfalls ein LM317HVT, wird mittels Trimmpotentiometer R8 auf eine Festspannung von 12 Volt eingestellt. Diese Spannung wird intern für den Inverter der LCD-Hintergrundbeleuchtung und den Lüfter benötigt. Ein Festspannungsregler IC9 vom Typ 7805 versorgt den Prozessor und die 3 Stück Strom-/Spannungsmonitor-ICs INA219.

Die beiden Festspannungen von 5 und 3,3 Volt werden über die Shunts R6 und R9 direkt an die Ausgangsbuchsen geschaltet. An bzw. über den Shunts werden jeweils die Ströme und Spannungen mittels INA219 gemessen.